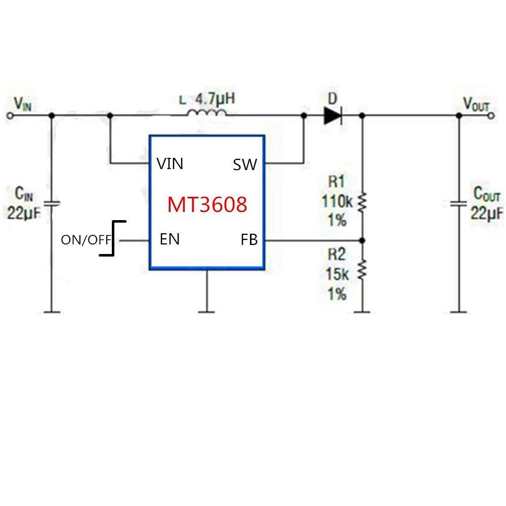
Mt3608 Boost Converter Schematic. The mt3608 is a popular boost converter able to easily step up dc voltages in useful ranges at an incredibly low cost. The mt3608 features automatic shifting to pulse frequency modulation mode at light loads.
It includes under voltage lockout current limiting and thermal overload protection. Mt3608 step up booster converter module is a small sized highly efficient and low cost module is built for converting or boosting the voltage as low as 2v to max 28v dc with the maximum output current of 2 ampere. It includes under voltage lockout current limiting and thermal overload protection.
The mt3608 features automatic shifting to pulse frequency modulation mode at light loads.
In order to understand the above circuit we need to understand this chip. In order to understand the above circuit we need to understand this chip. General description the mt3608 is a constant frequency 6 pin sot23 current mode step up converter intended for small low power applications. This module features the mt3608 2 amp step up boost converter which can take input voltages as low as 2v and step up the output to as high as 28v.
